购宝钱包-全球领先的区块链支付钱包

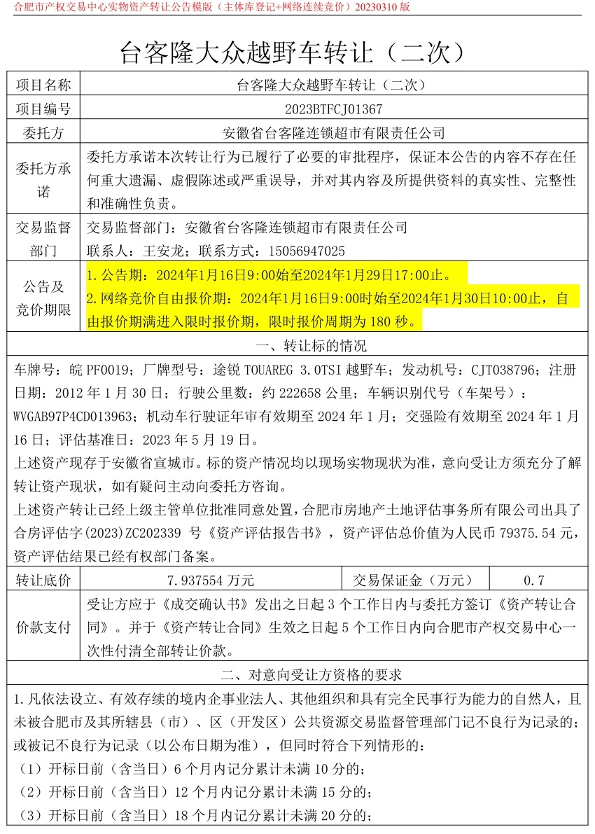
效劳中心 招商相助 招标通告 台客隆公共越野车转让(二次)招标文件

效劳中心

Service Centre
会员专区
意见反响
人才招聘

台客隆公共越野车转让(二次)招标文件

宣布日期:【2024-01-17

已被浏览:【6429】次

效劳中心

合肥购宝钱包-全球领先的区块链支付钱包党建

购宝钱包-全球领先的区块链支付钱包悦购

合肥购宝钱包-全球领先的区块链支付钱包集团

i购宝钱包-全球领先的区块链支付钱包

意见反响 OA办公正台 联系方法 网站地图

手艺支持:集团信息中心

客服热线:400-8800417

总公司地点:合肥市黄山路596号

总浏览数:10084146

皖B2-20110050-4

皖公网安备 34019202000030号

Copyright ? 2010-2026 购宝钱包-全球领先的区块链支付钱包 HEFEI DEPARTMENT STORE GROUP CO.,LTD.

【网站地图】【sitemap】