¹º±¦Ç®°ü-È«ÇòÁìÏȵÄÇø¿éÁ´Ö§¸¶Ç®°ü

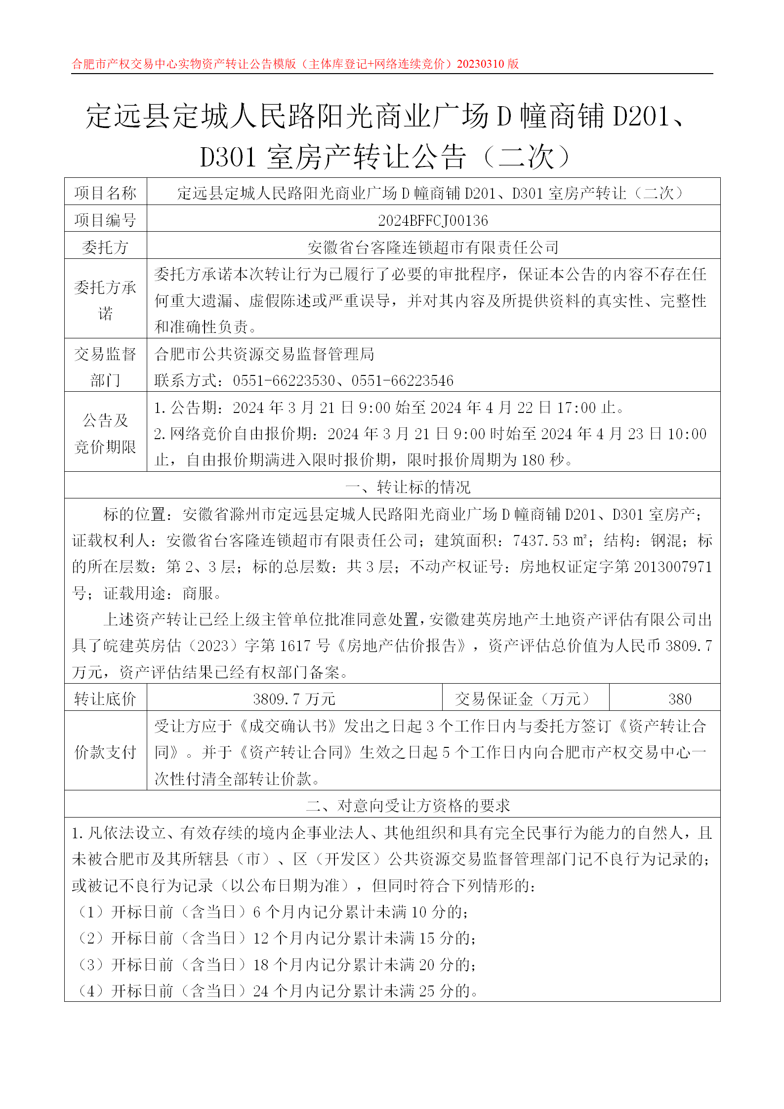
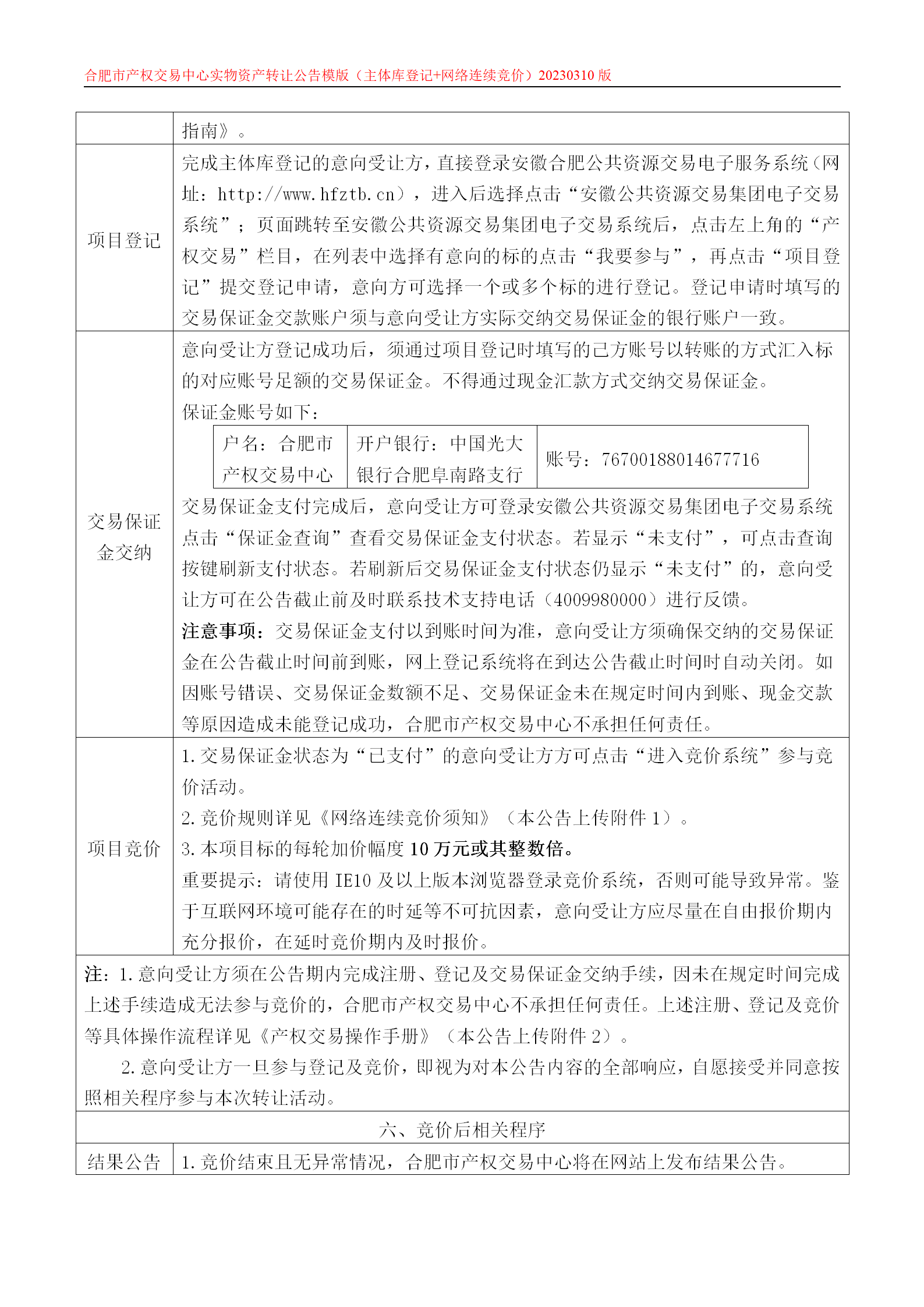
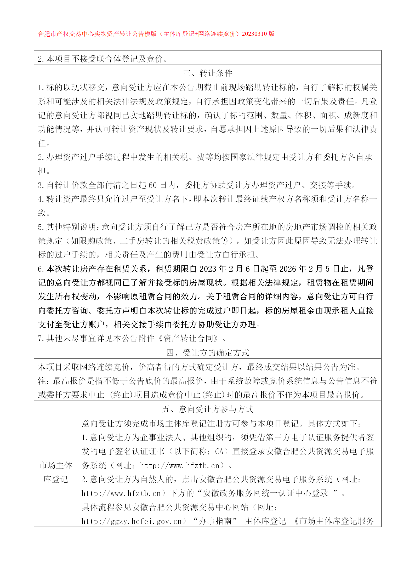
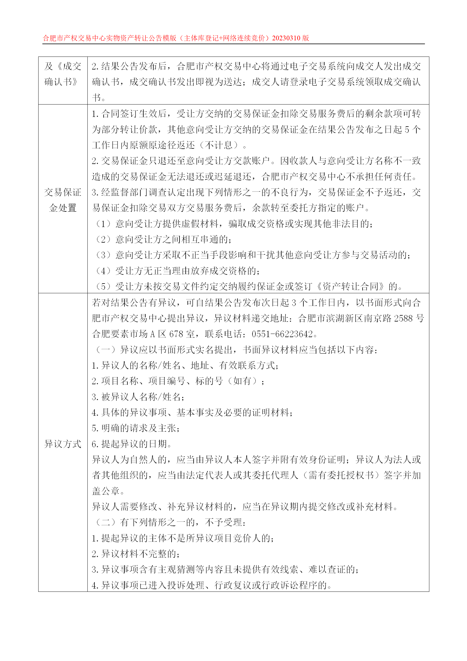
ЧÀÍÖÐÐÄ ÕÐÉÌÏàÖú Õбêͨ¸æ ¶¨Ô¶Ïض¨³ÇÈËÃñ·Ñô¹âÉÌÒµ¹ã³¡D´±ÉÌÆÌD201¡¢D301ÊÒ·¿²úתÈÃͨ¸æ£¨¶þ´Î£©ÕбêÎļþ

ЧÀÍÖÐÐÄ

Service Centre
»áÔ±×¨Çø
Òâ¼û·´Ïì
È˲ÅÕÐÆ¸

¶¨Ô¶Ïض¨³ÇÈËÃñ·Ñô¹âÉÌÒµ¹ã³¡D´±ÉÌÆÌD201¡¢D301ÊÒ·¿²úתÈÃͨ¸æ£¨¶þ´Î£©ÕбêÎļþ

Ðû²¼ÈÕÆÚ£º¡¾2024-03-21¡¿

Òѱ»ä¯ÀÀ£º¡¾5899¡¿´Î

ºÏ·Ê¹º±¦Ç®°ü-È«ÇòÁìÏȵÄÇø¿éÁ´Ö§¸¶Ç®°üµ³½¨

¹º±¦Ç®°ü-È«ÇòÁìÏȵÄÇø¿éÁ´Ö§¸¶Ç®°üÔùº

ºÏ·Ê¹º±¦Ç®°ü-È«ÇòÁìÏȵÄÇø¿éÁ´Ö§¸¶Ç®°ü¼¯ÍÅ

i¹º±¦Ç®°ü-È«ÇòÁìÏȵÄÇø¿éÁ´Ö§¸¶Ç®°ü

Òâ¼û·´Ïì OA°ì¹«Õý̨ ÁªÏµ·½·¨ ÍøÕ¾µØÍ¼

ÊÖÒÕÖ§³Ö£º¼¯ÍÅÐÅÏ¢ÖÐÐÄ

¿Í·þÈÈÏߣº400-8800417

×ܹ«Ë¾µØµã£ººÏ·ÊÊлÆÉ½Â·596ºÅ

×Üä¯ÀÀÊý:10083604

ÍîB2-20110050-4

Íî¹«Íø°²±¸ 34019202000030ºÅ

Copyright ? 2010-2026 ¹º±¦Ç®°ü-È«ÇòÁìÏȵÄÇø¿éÁ´Ö§¸¶Ç®°ü HEFEI DEPARTMENT STORE GROUP CO.,LTD.

¡¾ÍøÕ¾µØÍ¼¡¿¡¾sitemap¡¿