ЧÀÍÖÐÐÄ
Ðû²¼ÈÕÆÚ£º¡¾2024-06-13¡¿
Òѱ»ä¯ÀÀ£º¡¾7383¡¿´Î
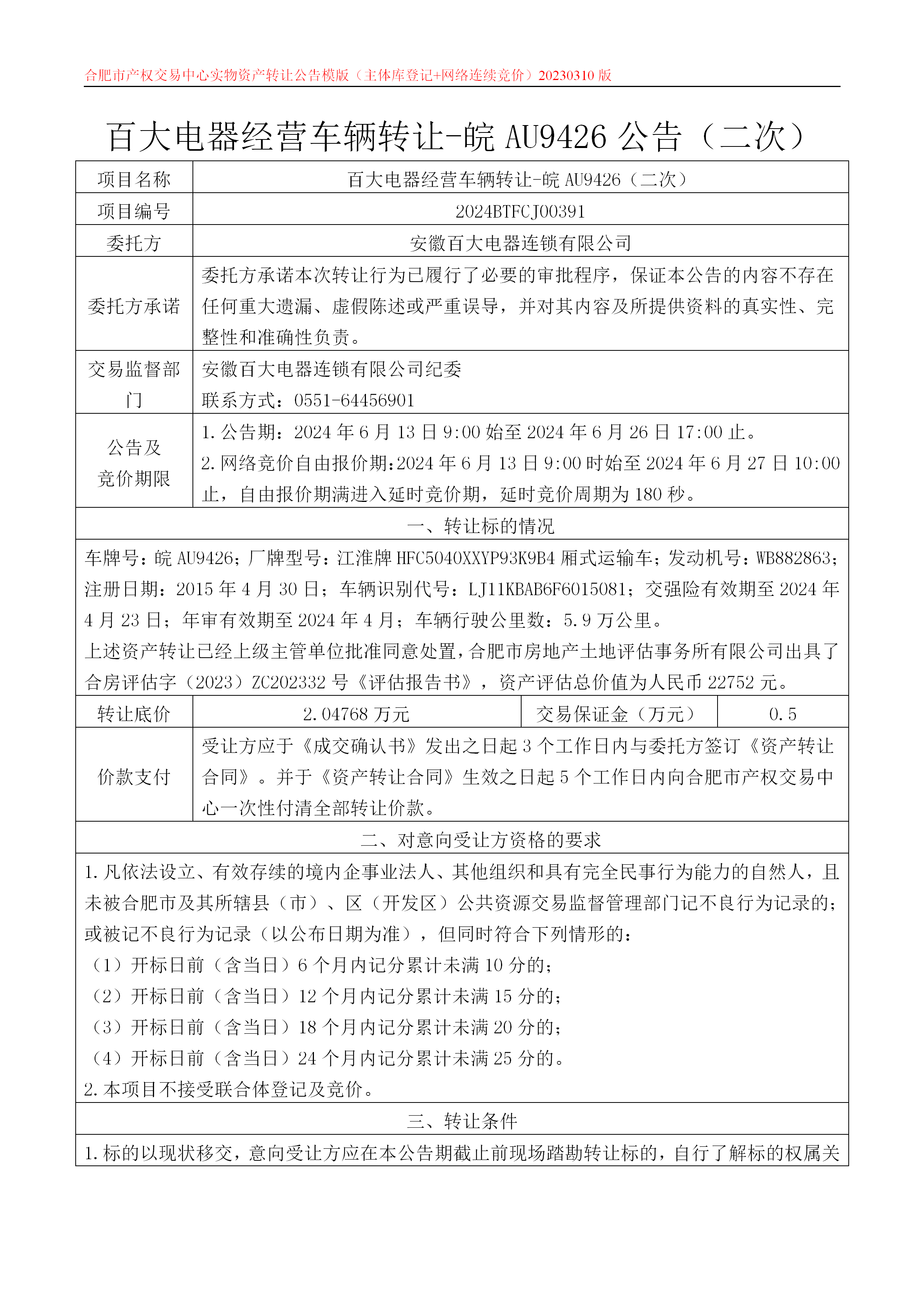
ÕбêÎļþÏÂÔØ£º¹º±¦Ç®°ü-È«ÇòÁìÏȵÄÇø¿éÁ´Ö§¸¶Ç®°üµçÆ÷ı»®³µÁ¾×ªÈÃ-ÍîAU9426ͨ¸æ£¨¶þ´Î£©
ÊÖÒÕÖ§³Ö£º¼¯ÍÅÐÅÏ¢ÖÐÐÄ
¿Í·þÈÈÏߣº400-8800417
×ܹ«Ë¾µØµã£ººÏ·ÊÊлÆÉ½Â·596ºÅ
×Üä¯ÀÀÊý:10085480
ÍîB2-20110050-4
Íî¹«Íø°²±¸ 34019202000030ºÅ
Copyright ? 2010-2026 ¹º±¦Ç®°ü-È«ÇòÁìÏȵÄÇø¿éÁ´Ö§¸¶Ç®°ü HEFEI DEPARTMENT STORE GROUP CO.,LTD.